色情

学术动态
徐翔晖团队本科生徐佳豪发表SCI封面研究论文
2025年02月21日    查看

 

近日,徐翔晖教授团队优秀本科生徐佳豪(2022级生物医学工程专业1班),以第一作者身份在国际知名生物医学工程期刊《ACS Biomaterials Science & Engineering》上发表了一篇题为“Biomedical Engineering on Smart Polymeric Nanoparticle-Hydrogel Platforms for Efficient Antibiotic Delivery against Bacterial-Infected Wounds”的研究性学术论文,并被期刊编辑部选为当期封面论文(Front Cover,No Charge)。

                                         图1智能型纳米颗粒-水凝胶治疗系统

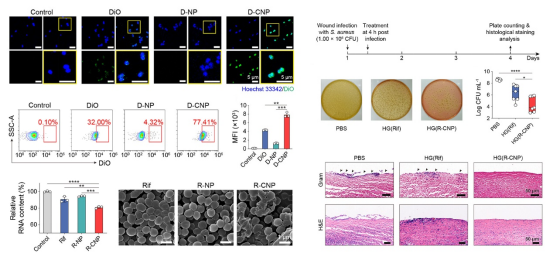
面对全球细菌感染的严峻挑战,本研究综合运用生物医学工程策略,成功构建了纳米颗粒-水凝胶复合型治疗系统,实现了高效杀菌与感染伤口的有效管理。研究以具有广泛应用前景的医用高分子材料为基础,开发了具有抗生素靶向递送功能的纳米制剂,显著提升了抗菌药物的生物利用度和治疗效果;同时,智能型水凝胶系统能够装载抗菌纳米药物,并响应体温变化在伤口处迅速形成保护屏障,促进伤口愈合。

                                  图2纳米颗粒-水凝胶治疗系统的抗菌效果与伤口修复促进作用

博士研究生邹东哲和青年教师李亚超副教授为本研究的开展做出了重要贡献。此外,董恩宇、江星宇、徐硕、肖雨生等多位本科生也积极参与其中,展现了大学生勇于探索、刻苦钻研、团结协作的精神风貌。

《ACS Biomaterials Science & Engineering》是医学类、工程技术类国际知名的SCI期刊,2024年的影响因子为5.5,主要发表生物医学工程、生物材料等领域的创新研究成果。徐佳豪同学作为2022级色情 生物医学工程专业本科生,学业成绩位列专业前20%,并负责多项省级大学生创新创业训练计划,多次荣获色情 优秀学生称号及综合奖学金等荣誉。

本项目得到了国家自然科学基金重大研究计划、面上项目,湖南省教学改革重点项目(HNJG-2021-0025)等多项基金的资助,以及徐佳豪负责的大学生创新创业科研训练项目(S202410532290)的支持。

原文链接://pubs.acs.org/doi/10.1021/acsbiomaterials.4c02045